夫妻论坛-夫妻论坛官方最新私密实战发布
政务新媒体
无障碍浏览
简
/ 繁
主页
机构
领导介绍
职能职责
内设机构
部门管理机构
信息
基本信息
规划计划
纪检信息
人事信息
“双公示”
统计信息
综合监管
重点工作公开
行政权力
夫妻论坛公示
热点提示
人事信息
规划计划
统计信息
重点工作公开
纪检信息
政府信息公开
政府信息公开指南
政府信息公开制度
法定主动公开内容
政府信息公开年报
依申请公开办理
文件
政策文件
转载国务院文件
转载省委省政府文件
转载国家卫健委文件
行政规范性文件
其他文件
法律法规规章
法律
法规
规章
政策解读
服务
互动
您的位置:
主页
>
专题
>
新型冠状病毒肺炎疫情防控
>
防控动态
>
工作进展
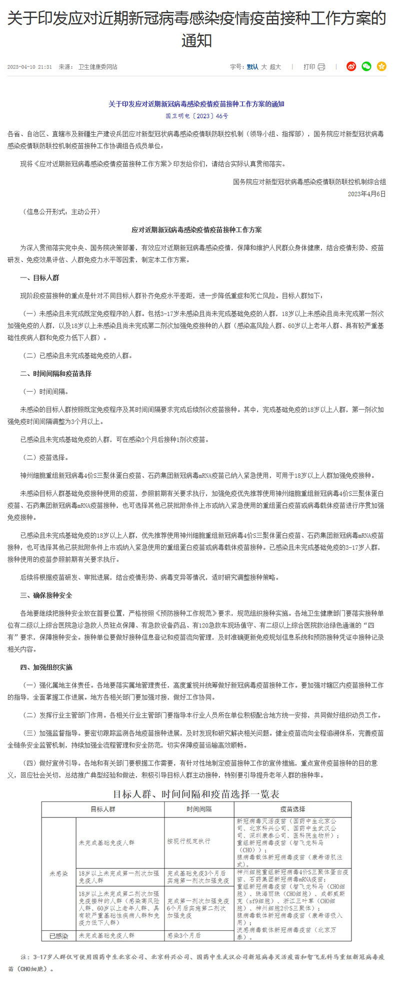
关于印发应对近期新冠病毒感染疫情疫苗接种工作方案的通知
阅读量:
【发布日期:2023-04-11 】 【
关闭
】
[打印]
[关闭]
省(区、市)卫生健康部门
市(州)卫生健康部门
直属单位
·
北京市卫生健康委
·
天津市卫生健康委
·
河北夫妻论坛
·
山西夫妻论坛
·
内蒙古自治区卫生健康委
·
辽宁夫妻论坛
·
吉林夫妻论坛
·
黑龙江夫妻论坛
·
上海市卫生健康委
·
江苏夫妻论坛
·
浙江夫妻论坛
·
安徽夫妻论坛
·
福建夫妻论坛
·
江西夫妻论坛
·
山东夫妻论坛
·
河南夫妻论坛
·
湖北夫妻论坛
·
湖南夫妻论坛
·
广东夫妻论坛
·
广西壮族自治区卫生健康委
·
海南夫妻论坛
·
重庆市卫生健康委
·
贵州夫妻论坛
·
云南夫妻论坛
·
西藏自治区卫生健康委
·
陕西夫妻论坛
·
甘肃夫妻论坛
·
青海夫妻论坛
·
宁夏回族自治区卫生健康委
·
新疆生产建设兵团卫生健康委
·
成都市卫生健康委
·
自贡市卫生健康委
·
攀枝花市卫生健康委
·
泸州市卫生健康委
·
德阳市卫生健康委
·
绵阳市卫生健康委
·
广元市卫生健康委
·
遂宁市卫生健康委
·
内江市卫生健康委
·
乐山市卫生健康委
·
南充市卫生健康委
·
宜宾市卫生健康委
·
广安市卫生健康委
·
达州市卫生健康委
·
巴中市卫生健康委
·
雅安市卫生健康委
·
眉山市卫生健康委
·
资阳市卫生健康委
·
阿坝州卫生健康委
·
甘孜州卫生健康委
·
凉山州卫生健康委
·
四川省卫生健康信息中心(四川省健康医疗大数据中心)
·
四川省医学科学院·四川省人民医院(电子科技大学附属医院·四川省人民医院、四川省突发公共卫生事件医疗救治与培训中心、四川省辅助生殖医学中心)
·
四川省疾病预防控制中心(四川省预防医学科学院)
·
四川护理职业学院
·
四川省肿瘤医院(四川省肿瘤研究所)
·
四川省妇幼保健院(四川省新生儿疾病筛查中心、四川省妇女儿童医院、四川省妇幼健康和计划生育研究所)
·
四川省计划生育协会机关
·
四川省第四人民医院
·
四川省第五人民医院(四川省老年医院、四川省老年医学研究所)
·
西南医科大学附属医院
·
川北医学院附属医院
·
川北医学院第二附属医院
·
成都医学院第一附属医院
·
西南医科大学附属口腔医院
·
四川护理职业学院附属医院(四川省第三人民医院)
·
四川省卫生健康发展研究中心(四川省卫生健康政策和医学情报研究所)
·
夫妻论坛 机关服务中心
·
夫妻论坛 人才服务中心
·
夫妻论坛 项目管理中心
·
夫妻论坛 国际交流中心
·
四川省卫生健康宣传教育中心
·
四川省医疗卫生服务指导中心
·
四川省药械临床使用监测与评价中心
·
四川省健康促进中心
·
成都中医药大学附属生殖妇幼医院
·
西南医科大学附属第四医院
·
四川省医疗保健服务中心
·
四川省医学科技教育中心
·
四川省儿童医院(四川省儿童医学中心)
联系我们
|
网站地图
|
使用帮助
|
免责说明
主办:夫妻论坛-夫妻论坛官方最新私密实战发布 地址:成都市上汪家拐街39号 邮编:610041 电话:028-86131488
蜀ICP备19019276号
网站标识码:5100000053
川公网安备 51010502010943号